
DMD2050E Universal Satellite Modem Theory of Operation
MN-DMD2050E Revision 2 3–34
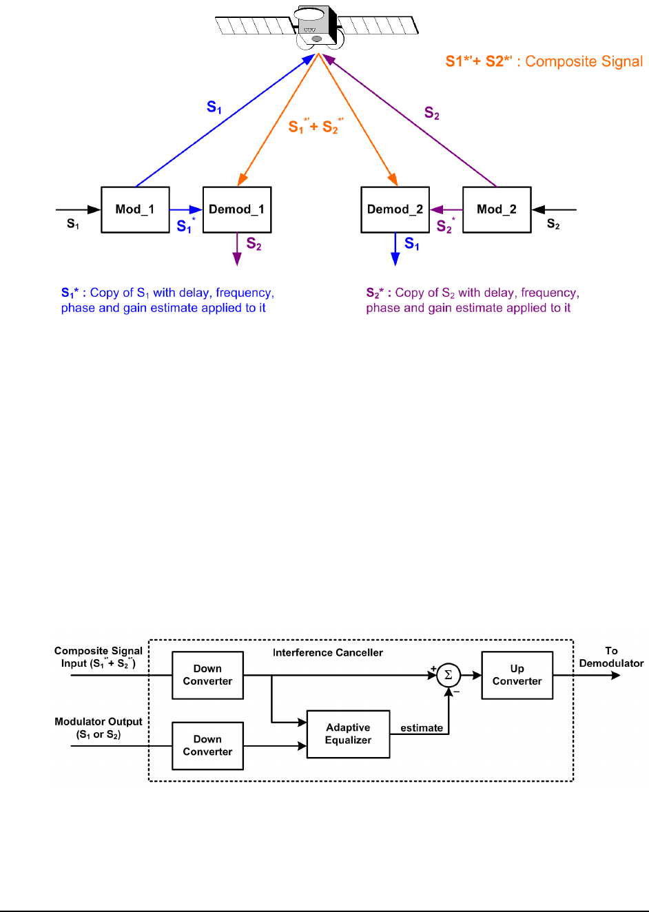
Figure 3-17. DoubleTalk Carrier-in-Carrier Signals
Referring to Figure 3-5: Modem 1 and Modem 2 transmit signals S1 and S2 respectively. The
satellite receives, translates, and retransmits the composite signal. The downlink signals S1* and
S2*, received at Modem 1 and Modem 2 differ from the transmit signals primarily in terms of
phase, frequency, and delay offsets.
Referring to Figure 3-6: For round trip delay estimation, a search algorithm is utilized that
correlates the received satellite signal to a stored copy of the local modulator’s transmitted signal.
The interference cancellation algorithm uses the composite signal and the local copy of S1 to
estimate the necessary parameters of scaling (complex gain/phase), delay offset and frequency
offset. The algorithm continuously tracks changes in these parameters as they are generally time-
varying in a satellite link.
Figure 3-18. Carrier-in-Carrier Signal Processing Block Diagram
The resulting estimate of the unwanted interfering signal is then subtracted from the composite
signal. In practical applications, the estimate of the unwanted signal can be extremely accurate.
Comentários a estes Manuais